考呗网:一起考呗移动版

考呗网 > 注册会计师 > 考点精编 > 税法 >

2018年注册会计师考试《税法》大纲与能力要求 第三章:消费税法

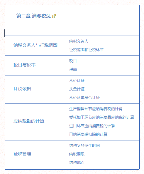
【本章思维导图】

第三章 消费税法.png

【本章学习目标】

1级要求理解和基本的记忆; 2级要求记忆并会简单的应用; 3级代表很重要,需要背诵熟练应用掌握。

三、消费税法 学习能力要求
(一)纳税义务人与征税范围  
1.纳税义务人 1
2.征税范围 1
(二)税目与税率  
1.税目 2
2.税率 2
(三)计税依据  
1.从价计征 3
2.从量计征 3
3.从价从量复合计征 3
(四)应纳税额的计算  
1.生产销售环节应纳消费税的计算 3
2.委托加工环节应税消费品应纳消费税的计算 3
3.进口环节应纳消费税的计算 3
4.已纳消费税扣除的计算 3
(五)征收管理  
1.纳税义务发生时间 1
2.纳税期限 1
3.纳税地点 1
4.纳税申报 1

 

温馨提示:因考试政策、内容不断变化与调整,网站提供的以上信息仅供参考,如有异议,请考生以权威部门公布的内容为准!

(责任编辑:admin)