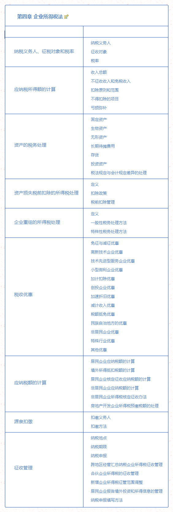
【本章思维导图】

【本章学习目标】
1级要求理解和基本的记忆; 2级要求记忆并会简单的应用; 3级代表很重要,需要背诵熟练应用掌握。
|
企业所得税法 |
能力等级要求 |
|
(一)纳税义务人、征税对象与税率 |
|
|
1.纳税义务人 |
1 |
|
2.征税对象 |
2 |
|
3.税率 |
2 |
|
(二)应纳税所得额的计算 |
|
|
1.收入总额 |
3 |
|
2.不征税收入和免税收入 |
3 |
|
3.税前扣除原则和范围 |
3 |
|
4.不得扣除的项目 |
3 |
|
5.亏损弥补 |
3 |
|
(三)资产的税务处理 |
|
|
1.固定资产的税务处理 |
2 |
|
2.生物资产的税务处理 |
2 |
|
3.无形资产的税务处理 |
2 |
|
4.长期待摊费用的税务处理 |
2 |
|
5.存货的税务处理 |
2 |
|
6.投资资产的税务处理 |
2 |
|
7.税法规定与会计规定差异的处理 |
2 |
|
(四)资产损失税前扣除的所得税处理 |
|
|
1.资产损失的定义 |
2 |
|
2.资产损失扣除政策 |
2 |
|
3.资产损失税前扣除管理 |
2 |
|
(五)企业重组的所得税处理 |
|
|
1.企业重组的定义 |
2 |
|
2.企业重组的一般性税务处理方法 |
3 |
|
3.企业重组的特殊性税务处理方法 |
3 |
|
(六)税收优惠 |
|
|
1.免征与减征优惠 |
2 |
|
2.高新技术企业优惠 |
2 |
|
3.小型微利企业优惠 |
2 |
|
4.加计扣除优惠 |
2 |
|
5.创投企业优惠 |
2 |
|
6.加速折旧优惠 |
2 |
|
7.减计收入优惠 |
2 |
|
8.税额抵免优惠 |
2 |
|
9.民族自治地方优惠 |
2 |
|
10.非居民企业优惠 |
2 |
|
11.特殊行业优惠 |
2 |
|
12.其他优惠 |
2 |
|
(七)应纳税额的计算 |
|
|
1.居民企业应纳税额的计算 |
3 |
|
2.境外所得抵扣税额的计算 |
3 |
|
3.居民企业核定征收应纳税额的处理 |
3 |
|
4.非居民企业应纳税额的计算 |
3 |
|
5.非居民企业所得税核定征收办法 |
3 |
|
6.房地产开发企业所得税预缴税款的处理 |
3 |
|
(八)源泉扣缴 |
|
|
1.扣缴义务人 |
2 |
|
2.扣缴方法 |
2 |
|
(九)征收管理 |
|
|
1.纳税地点 |
2 |
|
2.纳税期限 |
2 |
|
3.纳税申报 |
2 |
|
4.跨地区经营汇总纳税企业所得税征收管理 |
3 |
|
5.合伙企业所得税的征收管理 |
3 |
|
6.居民企业报告境外投资和所得信息的管理 |
3 |
|
7.纳税申报 |
2 |
温馨提示:因考试政策、内容不断变化与调整,网站提供的以上信息仅供参考,如有异议,请考生以权威部门公布的内容为准!
(责任编辑:admin) |