冲刺、背诵版推荐书单【蒋四金】(最新发布)(4)
时间:2020-09-27 来源:网络整理 作者:佚名 点击:300次
岳业鹏
孟献贵
钟秀勇
李建伟
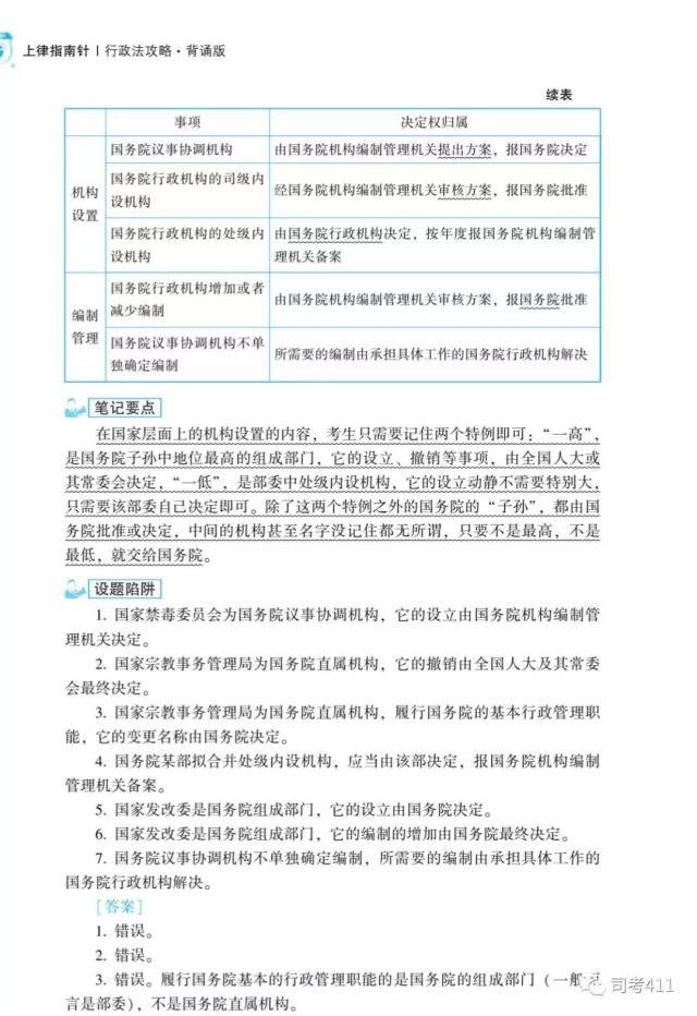
【最终建议】 1、民法跟刑法一样,要记的东西很少,主要是理解和多做题,所以自己整理些要点的笔记+3遍真题效果会很好。 2、基础不好的,一定要记得多做真题,可以跟孟献贵的课和书,讲的比较清晰,语速那些也快,喜欢看书的可以跟岳业鹏的,总结的很清楚,要点明确,而且两位老师的书都很薄了,可以迅速学完!之前民法被耽误的,可以用这个在过一下! 3、基础好的,想看看总结和梳理,可以用岳业鹏的背,总结的不错。 三、行政法 1、李佳老师的行政法背诵版,采取表格形式总结,并且加了一些单独细节总结等,对于单独记忆细节有帮助,前面表格后面也附了一些常考陷阱,这些东西总结的很好,行政法考的很细,可以多看看这些总结。
2、徐金桂老师的书有59页,页码很少,但排版有点挤,在之前教材最后一部分的一些总结基础上增加和完善了内容,总结的也很不错,可以用来直接记忆,之前用徐金桂教材,并且学的不错的,可以用这个来记忆,但要注意多做下真题,明确下细节。
3、黄韦博老师的书页挺不错的,也是表格,有重点标注,同时他微博会更新一些自己整理的知识点,体系图、常见陷阱等,可以去看看。
、
对比 李佳
徐金桂
黄伟博
【最终建议】 1、行政法诉讼法今年修改很多,不能用往年的书和笔记,要学今年新的。 2、行政法考的很多都是细节,虽然很细但比较固定,所以往年真题错的要多背背,尤其细节,要标出来。 3、行政法之前学的不好的,可以换一个老师,学的不错的,可以不换,多背细节就好。 (责任编辑:admin) |







