(三) 背景资料 某中型水闸工程施工招标文件按《水利水电工程标准施工招标文件》(2009年版)编制。已标价工程量清单自分类分项工程量清单、措-考呗网题库移动版
水利水电工程管理与实务
首页 题库首页在线模考
取消
简答题(三)
背景资料
某中型水闸工程施工招标文件按《水利水电工程标准施工招标文件》(2009年版)编制。已标价工程量清单自分类分项工程量清单、措施项目清单、其他项目清单、零星工作项目清单组成。其中闸底板C20混凝土是工程量清单的一个子目,其单价(单位:100m³ )根据《水利建筑工程预算定额》(2002年版)编制,并考虑了配料、拌制、运输、浇筑等过程中的损耗和附加费用。
事件1:A单位在投标截止时间提前交了投标文件。评标过程中,A单位发现工程量清单有算术性错误,遂以投标文件澄清方式提出修改,招标代理机构认为不妥。
事件2:招标人收到评标报告后对评标结果进行公示,A单位对评标结果提出异议。
事件3:经过评标,B单位中标。工程实施过程中,B单位认为闸底板C20混凝土强度偏低,建议将C20变更为C25。经协商后,监理人将闸底板混凝土由C20变更为C25。B单位按照变更估计原则,以现行材料价格为基础提交了新单价,监理人认为应按投标文件所附材料预算价格为计算基础提交新单价。
本工程在实施过程中,涉及工程变更的双方往来函件包括(不限于):
①变更意向书,
②书面变更建议,
③变更指示,
④变更报价书,
⑤撤销变更意向书,
⑥难以实施变更的原因和依据,
⑦变更实施方案等。
问题:
1、指出事件1中,A单位做法有何不妥?说明理由。
2、事件2中,A单位对评标结果有异议时,应在什么时间提出?招标人收到异议后,应如何处理?
3、分别说明闸底板混凝土的单价分析中,配料、拌制、运输、浇筑等过程的损耗和附加费用应包含在哪些用量或单价中?
4、指出事件3中B单位提交的闸底板C25混凝土单价计算基础是否合理?说明理由。该变更涉及费用应计列在背景资料所述的哪个清单中,相应费用项目名称是什么?
5、背景资料涉及变更的双方往来函件中,属于承包人发出的文件有哪些?

参考答案暂无
解析:1、事件1中,评标过程中投标单位提出投标文件澄清修改不妥,因为在评标过程中,只有评标委员会可以书面形式要求投标人对所提交的投标文件进行书面澄清说明,而投标人不得主动提出澄清、说明或补正。
2、A单位应当在中标候选人公示期间提出。招标人应当自收到异议之日起3日内作出答复,作出答复前,应当暂停招标投标活动。
3、配料过程中的损耗和附加费用包含在配合比材料用量(或混凝土材料单价)中;拌制过程中的损耗和附加费用包含在配合比材料用量(或混凝土材料单价)中;运输过程中的损耗和附加费用包含在定额混凝土用量中;浇筑过程中的损耗和附加费用包含在定额混凝土用量中。
4、承包人提交的 C25 单价计算基础不合理。因为中标人已标价工程量清单及其材料预算价格计算表已考虑合同实施期间的价格风险,构成合同组成部分,是变更估价的依据。变更涉及费用应计列在其他项目清单中,费用项目名称为暂列金额
5、属于承包人发出的文件有:②书面变更建议;④变更报价书;⑥难以实施变更的原因和依据;⑦变更实施方案。

你可能喜欢

简答题(四)
背景资料
临南段河道疏浚工程,疏浚河道总长约5km,涉及河道底宽150m,边坡1:4,底高程7.90~8.07m。该河道疏浚工程划分为一个单位工程,包含7个分部工程(河道疏浚水下方为5个分部工程,排泥场围堰和退水口各1个分部工程)。其中排泥场围堰按3级提防标准进行设计和施工。该工程于2012年10月1日开工,2013年12月底完工。工程施工过程中发生以下事件:
事件1:工程具备开工条件后,项目法人向主管部门提交本工程开工申请报告。
事件2:排泥场围堰某部位围堰存在坑塘,施工单位进行了排水、清基、削坡后,再分层填筑施工,如图4所示。
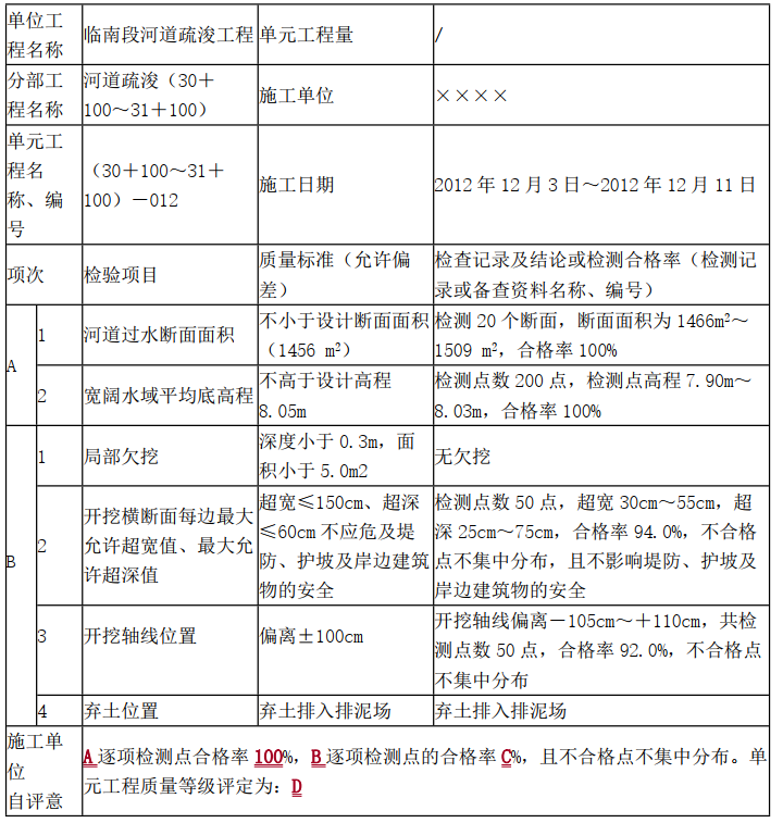
事件3:河道疏浚工程施工中,施工单位对某单元工程进行了质量评定,如表4所示。
事件4:排泥场围堰分部工程施工完成后,其质量经施工单位自评、监理单位复核后,施工单位报本工程质量监督机构进行了备案。
事件5:本工程建设项目于2013年12月底按期完工。2015年5月,竣工验收主持单位对本工程进行了竣工验收。竣工验收前,质量监督机构按规定提交了工程质量监督报告,该报告确定本工程项目质量等级为优良。



问题:
1、根据《水利部关于废止和修改部分规章的决定》(水利部令2014年第46号),指出事件1中不妥之处;说明主体工程开工的报告程序和时间要求。
2、根据《堤防工程施工规范》(SL260-2014),指出并改正事件2中图4中坑塘部位在清基、削坡、分层填筑方面的不妥之处。
3、根据《水利水电工程单元施工质量验收评定标准-堤防工程》(SL634-2012),指出事件3表4中A、B、C、D所代表的名称或数据。
4、根据《水利水电工程施工质量检验与评定规程》(SL176-2007)指出事件4中的不妥之处。
5、根据《水利水电建设工程验收规程》(SL122-208),事件5中竣工验收时间是否符合规定?说明理由。根据《水利水电工程施工质量检验与评定规程》(SL176-2007),住处并改正事件5中质量监督机构工作的不妥之处。

延伸阅读