考呗网:一起考呗移动版
导航切换
首页
二级消防工程师
基金从业资格考试
注册会计师
一级消防工程师
证券从业资格
证券分析师胜任能力考试
名言名句
房地产估价师
保荐代表人胜任能力
环境影响评价师
搜索
考呗网
>
教师资格
>
历年真题
>
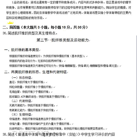
2016年下半年教师资格(高中体育)真题及答案(文字版)(2)
时间:
2016-11-07
来源:
未知
作者:
admin
点击:
300次
(责任编辑:admin)
共4页:
上一页
1
2
3
4
下一页
最近关注
【答案出啦】教师资格证面试题目+解析汇总!(最新发布)
2020教师资格证考试真题及答案_教师资格证网(最新发布)
税务师备考锦囊:解析真题的正确使用姿势(最新发布)
倒计时6天!2021上教师资格证面试注意事项来啦!(最新发布)
南京教师资格证考试培训_咨询中心(最新发布)
热点内容
2017下半年教师资格证考试《小学综合素质》真题及答案(文字版最新)
2017下半年11月教师资格证考试真题及答案汇总(考后首发)
2018年上半年教师资格证考试真题及答案汇总(完整更新)
2017下半年教师资格考试《综合素质》(中学)真题及答案文字版
2017上半年小学教育教学知识与能力考试真题答案(文字版)