考呗网:一起考呗移动版

考呗网 > 社会工作者 > 考试报名 > 黑龙江 >

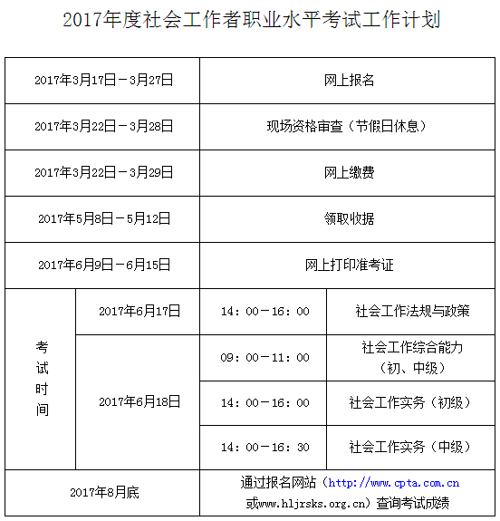
2017年黑龙江社会工作者成绩查询时间及入口:8月底

考试科目及成绩管理办法

社会工作者职业水平考试分助理社会工作师和社会工作师2个级别。助理社会工作师设社会工作综合能力(客观题)和社会工作实务(客观题)2个科目,应试人员须在1个考试年度内通过全部应试科目方可取得职业水平证书;社会工作师设社会工作综合能力(客观题)、社会工作法规与政策(客观题)和社会工作实务(主观题)3个科目,应试人员须在连续2个考试年度内通过全部应试科目,方可取得职业水平证书。



111.png (责任编辑:admin)