考呗网:一起考呗移动版

考呗网 > 人力资源管理师 > 考试报名 > 内蒙古 >

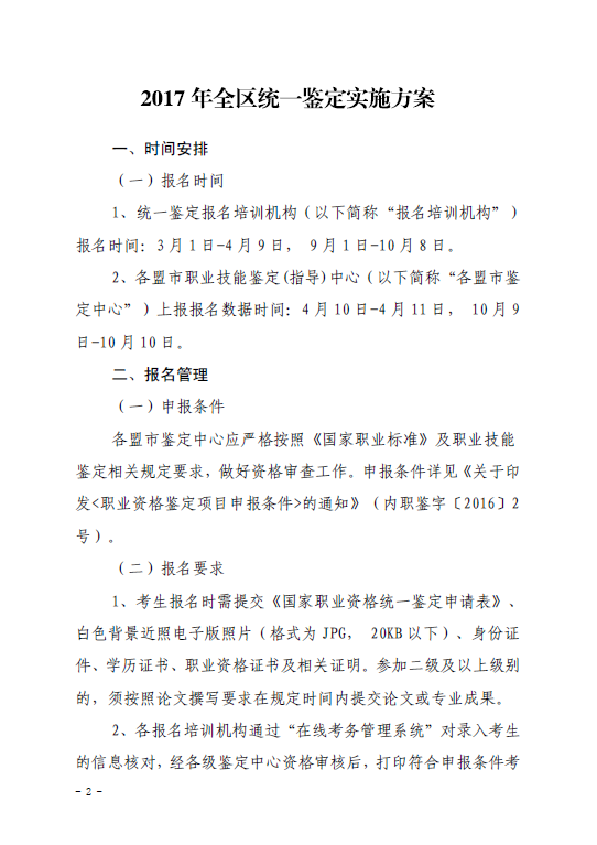
2017上半年内蒙古人力资源管理师报名时间截至4月9日

 据“2017年内蒙古考区人力资源管理师鉴定通知”可知,2017上半年内蒙古人力资源管理师报名时间截至4月9日

(责任编辑:admin)