厦门国际银行2个月被罚540万元背后:或因考核焦虑 贷款投诉频发(最新发布)(2)
时间:2021-02-17 来源:网络整理 作者:佚名 点击:300次
根据王先生提供转账记录显示,当时,王先生账户内先有一笔47500元的资金进账,但随即到账金额被自动扣走25870元。“而且,我还支付了3085元的服务费”,王先生表示,之后,他的账户又进账47500元。而按此计算,王先生这笔贷款实际到账仅有66045元。
图说:王先生账户收支记录 不过,王先生表示,他的合同上,贷款金额却为95000元,“到账金额与合同金额不同,有虚假合同嫌疑”。
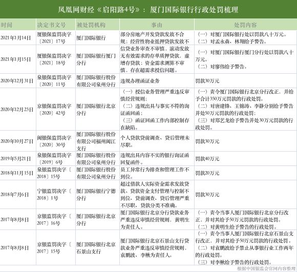
发现问题后,王先生找到中介,却被中介告知“跟他们没关系,去找银行”。而厦门国际银行也用同样的理由回复了王先生。 对此,厦门国际银行有不同的说法。银行方表示,上述用户该笔贷款为全额受托支付,贷款合同金额为9.5万元,扣除“首付租金23370.00和GPS费用2500元”,因此实际到账69130元。这笔贷款已全额支付到上述用户在厦门国际银行提用贷款时指定的专用受托支付公司,而不是该用户所述的收款方由厦门国际银行指定的专用受托支付公司。因此,厦门国际银行认为,这是该用户与第三方汽车租赁公司的经济纠纷,与银行并无关系。 至此,厦门国际银行与投诉方各执一词,事情陷入“罗生门”之境。 需要注意的是,王先生的遭遇不是个案。另一位投诉人告诉凤凰网财经《启阳路4号》,他在2019年7月在国行E车贷也遭遇了类似的情况。21聚投诉方面表示,从2020年至今,已收到多起关于厦门国际银行“砍头息”的投诉。 同样需要注意的是,《合同法》第二百条规定:借款利息不得预先在本金中扣除。利息预先在本金中扣除的,应当按照实际借款数额返还借款并计算利息。 事实上,厦门国际银行及其分行由于贷款业务操作违规,已收到了数张罚单。譬如,2020年10月27日,厦门国际银行股份有限公司福州闽江支行由于人贷款贷前调查、贷后管理未尽职,被罚30万元;2018年7月6日,厦门国际银行宁德分行由于超过借款人实际资金需求发放贷款等原因被罚30万元。
|


